當前位置:主页 > 繁体版 > 產品中心 > 膜元件 >

板式陶瓷膜

      陶瓷平板膜是以無機陶瓷材料經特殊工藝制備而成的板狀膜,其陶瓷部分的主要成分為三氧化二鋁,能夠在強酸、強堿、高溫等極端苛刻條件進行分離,是一種應用前景廣闊的高新水處理技術。目前,無機陶瓷膜中陶瓷平板膜以其結構簡單、分離效率高、操作方便、設備緊湊、無相變、節能等諸多優勢,廣泛地應用于水處理實際工程中,并取得良好的運行效果。集水部分的主要成分為高分子聚乙烯。目前,平板陶瓷膜主要用于微濾,但也有用于超濾,孔徑一般為0.05-0.2um。陶瓷平板膜過濾機理主要是篩分機理,膜的物理結構起決定性作用。陶瓷平板膜的過濾方式為抽吸方式,在陶瓷平板膜的內部設有豎狀的集水管,縱向兩端設有集水橫管,集水橫管口的一端與抽吸泵相連,在泵的抽吸作用下,膜池內的污水從膜兩側的表面進入,污水中的懸浮物質、雜質等污染物質被陶瓷平板膜截留,過濾處理后水流經集水豎管,在膜兩端的集水橫管匯總,由抽吸泵抽出,以達到分離效果。

     陶瓷膜的主要特點:                 
  • 無機陶瓷膜材料,使用壽命長;
  • 耐酸、耐堿、耐腐蝕,耐高溫、耐油、耐有機溶劑,抗污染性強,在工況條件惡劣的場合都可使用;
  • 性能穩定,不會出現中空纖維有機膜清楚出現斷絲、平板有機膜膜片變形的問題;
    
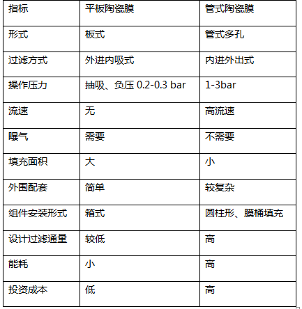
   技術比較:



 
    備注:平板陶瓷膜與傳統的管式陶瓷膜比較最大的優勢,在應用于水處理領域中,填充面積大、運行壓力低、運行成本低。
成本低。



  典型應用領域:
  • 工業廢水處理中,中水回用MBR+RO,解決平板MBR或中空纖維膜斷絲、膜片吸癟造成RO運行異常的問題;
  • 含油廢水領域,平板陶瓷膜與管式陶瓷膜比較,具有填充面積大,運行成本低,投資成本低等優點。特別是在油田采出水處理中,廢水具有很強的腐蝕性,采用平板陶瓷可以解決設備腐蝕問題。
  • 海水淡化領域
  • 生活污水處理領域
 


  


  國初科技(廈門)有限公司供應各種規模的平板陶瓷膜(平板陶瓷微濾膜、平板陶瓷超濾膜)及平板陶瓷膜設備,具體應用場合以及技術問題請來電索取資料:0592-6518670.
 

相關產品

陶瓷膜元件

陶瓷膜又稱無機陶瓷膜,是以無機陶瓷材料經特殊工藝制備而形成的非對稱膜。...

美國Liqui-Cel膜接觸器

3M公司創建於1902年,全球總部位於美國明尼蘇達州的聖保羅市。作為一家世界知名的多元化科...

擴散滲析膜

擴散滲析膜是一種使溶液中的溶質由高濃度一側通過膜向低濃度一側遷移的半透膜或選擇透過...

中空膜組件

中空膜外形像纖維狀,具有自支撐作用的膜。它是非對稱膜的一種,其致密層可位于纖維的外...

德國MN膜芯

德國MN公司總部位于德國威斯巴登,坐落于迷人的德國的萊茵河河畔。Microdyn-Nadir公司前身是...

美國GE膜芯

GE公司是全球三大膜元件生產商之一,其膜產品涵蓋整個過濾圖譜:反滲透膜(RO)、納濾膜(...